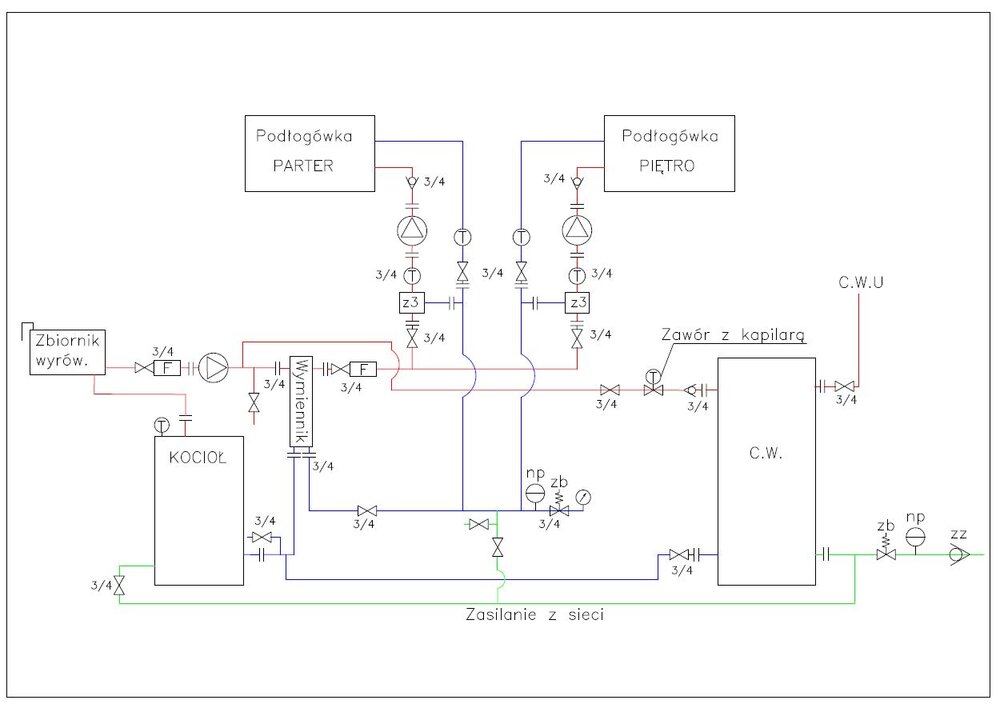
merbart 30.06.2020 09:48 Zgłoś naruszenie Udostępnij Napisano 30 Czerwca 2020 Witam wszystkich. Zabieram się za "uzbrojenie" nowej kotłowni, początkowo będzie kocioł KWKD15 przeniesiony za starego dom. Planuję układ mieszany z zastosowaniem wymiennika 25kW . Dom 154 m2 z poddaszem, ogrzewanie podłogowe na całości, parter 7 obwodów, poddasze 6 obwodów. Proszę o uwagi i sugestie do schematu podłączenia C.O i CWU. Zależy mi na podłączeniu zbiornika CWU do układu otwartego. Pozdrawiam P.S. Jakie ciśnienie ma być w układzie zamkniętym dla ogrzewania podłogowego? Cytuj Odnośnik do komentarza https://forum.murator.pl/topic/255555-schemat-instalacji-co-cwu-w-uk%C5%82adzie-mieszanym/ Udostępnij na innych stronach Więcej opcji udostępniania
Kaizen 30.06.2020 12:51 Zgłoś naruszenie Udostępnij Napisano 30 Czerwca 2020 Nie ma sensu pakowania silnika z czołgu do kompaktu. Układ też niepotrzebnie rozbudowany - dobierz kocioł tak, żeby wszystko ogarnął wbudowaną pompą i automatyką. Cytuj Odnośnik do komentarza https://forum.murator.pl/topic/255555-schemat-instalacji-co-cwu-w-uk%C5%82adzie-mieszanym/#findComment-7819125 Udostępnij na innych stronach Więcej opcji udostępniania
merbart 30.06.2020 13:39 Autor Zgłoś naruszenie Udostępnij Napisano 30 Czerwca 2020 Na ten rok musi zostać ten piec, w przyszłości ma być gaz lub PC + foto. Cytuj Odnośnik do komentarza https://forum.murator.pl/topic/255555-schemat-instalacji-co-cwu-w-uk%C5%82adzie-mieszanym/#findComment-7819139 Udostępnij na innych stronach Więcej opcji udostępniania
e_nygma 30.06.2020 17:36 Zgłoś naruszenie Udostępnij Napisano 30 Czerwca 2020 Jeśli masz wodę z wodociągu to mimo że piec zasypowy można zrobić układ zamknięty , dajesz zbiornik wyrównawczy ciśnieniowy , zawór bezpieczeństwa /przelewowy nie pamiętam teraz jak się poprawnie nazywa , on w razie gdyby piec osiągnął 100stC otwiera zawór i dopuszcza wodę zimną a gorąca idzie do kanalizacji .Zamiast wymiennika dajesz zwykłe sprzęgło hydrauliczne i z niego jedno odejście na cwu z pompką , a drugie odejście na ogrzewanie podłogowe z mieszaczem /też pompka/ Proste i funkcjonalne, kolega tak ma już kilka lat i działa dobrze, sam tak chciałem zrobić ale przeszło mi , nie chcę węgla Cytuj Odnośnik do komentarza https://forum.murator.pl/topic/255555-schemat-instalacji-co-cwu-w-uk%C5%82adzie-mieszanym/#findComment-7819186 Udostępnij na innych stronach Więcej opcji udostępniania
Kaizen 30.06.2020 18:44 Zgłoś naruszenie Udostępnij Napisano 30 Czerwca 2020 Na ten rok musi zostać ten piec, w przyszłości ma być gaz lub PC + foto. Robienie komina dymowego i całej instalacji pod stary kocioł, wymiennik, pompy i cuda na kiju (które kosztują więcej, niż kocioł elektryczny który to wszystko ogarnie) to dla mnie kompletny bezsens. Jak chcesz sobie zrobić kuku, to do boju. Musi, to każdy umrzeć. I to wszystko co musi. Cytuj Odnośnik do komentarza https://forum.murator.pl/topic/255555-schemat-instalacji-co-cwu-w-uk%C5%82adzie-mieszanym/#findComment-7819203 Udostępnij na innych stronach Więcej opcji udostępniania
merbart 01.07.2020 05:28 Autor Zgłoś naruszenie Udostępnij Napisano 1 Lipca 2020 Dzięki "e_nygma" za inne spojrzenie na instalacje, ale mam już wszystkie graty kupione pod układ otwarty i muszę to teraz pospinać. "Kaizen" dzięki, że nie pomogłeś, a Twoja wizja jest spoko, ale nic nie wnosi. Cytuj Odnośnik do komentarza https://forum.murator.pl/topic/255555-schemat-instalacji-co-cwu-w-uk%C5%82adzie-mieszanym/#findComment-7819269 Udostępnij na innych stronach Więcej opcji udostępniania
Recommended Posts
Dołącz do dyskusji
Możesz dodać zawartość już teraz a zarejestrować się później. Jeśli posiadasz już konto, zaloguj się aby dodać zawartość za jego pomocą.